Special Batch Available Morning & Evening
Click Here
The UPSC Prelims is the first step in the journey to becoming an IAS officer or joining other services like IPS and IFS. It is very important to understand the syllabus in order to prepare effectively and cover all the necessary topics. Here, we will guide you and break down the syllabus for both General Studies Paper I and Paper II, helping you focus on what's important.
NOTE: Candidates are advised to go through the Syllabus published in this Section for the Preliminary Examination and the Main Examination, as periodic revision of the syllabus has been done in several subjects.
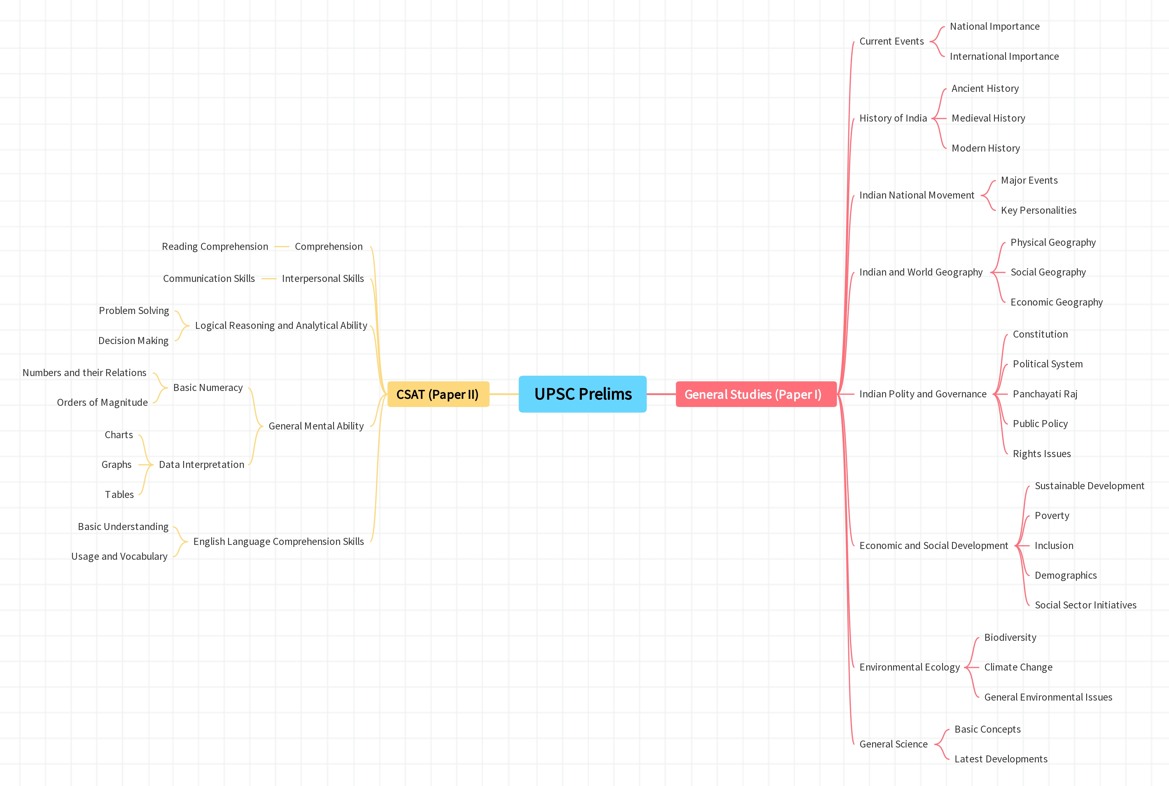
General Studies Paper I - (200 marks)
Duration: Two hours
● Current events of national and international importance
● History of India and Indian National Movement
● Indian and World Geography - Physical, Social, Economic geography of India and the World.
● Indian Polity and Governance - Constitution, Political System, Panchayati Raj, Public Policy, Rights Issues
● Economic and Social Development - Sustainable Development, Poverty, Inclusion, Demographics, Social Sector Initiatives, etc.
● General issues on Environmental Ecology, Biodiversity, and Climate Change - that do not require subject specialisation
● General Science
General Studies Paper II - (200 marks)
Duration: Two hours
● Comprehension
● Interpersonal skills including communication skills;
● Logical reasoning and analytical ability
● Decision-making and problem-solving
● General mental ability
● Basic numeracy (numbers and their relations, orders of magnitude, etc.) (Class X level),
● Data interpretation (charts, graphs, tables, data sufficiency, etc. - Class X level)
Note 1: Paper II of the Civil Services (Preliminary) Examination will be a qualifying paper with minimum qualifying marks fixed at 33%.
Note 2: The questions will be of multiple choice, objective type.
Note 3: It is mandatory for the candidate to appear in both the Papers of Civil Services (Prelim) Examination
.jpg)
The UPSC Prelims exam consists of two papers: General Studies Paper I and General Studies Paper II (CSAT). Both papers are objective type (multiple-choice questions) and carry 200 marks each.
General Studies Paper I typically has 100 questions, while General Studies Paper II (CSAT) has 80 questions.
Yes, there is negative marking for incorrect answers in both papers. One-third of the marks assigned to a question will be deducted for every wrong answer.
General Studies Paper I covers a wide range of topics including current events, history of India, Indian and world geography, Indian polity and governance, economic and social development, environmental ecology, biodiversity, and general science.
CSAT focuses on comprehension, interpersonal skills, logical reasoning, analytical ability, decision-making, problem-solving, basic numeracy, and data interpretation.
Focus on understanding the basics of each subject, then move on to more detailed study. Prioritize current events, polity, and history, as they often carry significant weight in the exam.
Standard textbooks like NCERT books, reference books like 'Indian Polity' by M. Laxmikanth, 'India's Struggle for Independence' by Bipan Chandra, and monthly current affairs magazines are highly recommended. Additionally, practice with previous years' question papers and mock tests.
Current affairs are crucial for both General Studies Paper I and Paper II. Regularly reading newspapers and following reliable news sources is essential for staying updated on current events.
Practice with mock tests to get a feel for the timing. Allocate time wisely during the exam, and don’t spend too much time on any one question.
Regular revision is key to retaining information. Set aside dedicated time for revision each week and more frequently as the exam date approaches.
Yes, previous years' question papers are available on the official UPSC website and various educational platforms. Practicing these papers can give you a good understanding of the exam pattern.
Stay updated by reading newspapers, journals, and reliable online sources. Follow current events, government policies, and major national and international developments.